2月15日,南京農業大學動物科技學院蘇勇教授和余凱凡副教授課題組在《Gut microbes》發表了題為“Time-restricted feeding promotes glucagon-like peptide-1 secretion and regulates appetite via tryptophan metabolism of gutLactobacillusin pigs”的研究論文,該文揭示了限時飼喂模式通過腸道乳酸菌的色氨酸代謝影響生長豬GLP-1分泌和食欲調節的新機制。

限時飼喂是一種將每天的進食時間限制在4到12小時內的進食模式。研究表明,這種進食模式能夠顯著改善人類和動物的代謝健康,并參與調節食欲,避免在不恰當的時間進食加重代謝負擔,然而限時飼喂參與食欲調控的機制尚不完全明確。消化道是動物第一個接收到進食信號的器官,同時也是機體內分泌細胞分布數量最多的組織。腸道微生物及其代謝產物能夠感知進食行為,并參與調節胃腸激素的分泌,從而傳遞機體的飽腹信號,參與食欲的調控。值得注意的是,靶向GLP-1(胰高血糖素樣肽-1)相關通路被認為是治療暴飲暴食的潛在有效策略。然而,GLP-1由遠端腸道內分泌細胞分泌后,會迅速被二肽基肽酶-4(DPP-4)降解,這限制了其在體內的生理活性。除了DPP-4抑制劑和GLP-1受體激動劑外,腸道內分泌細胞的數量和功能與內源性GLP-1的分泌水平密切相關。此外,腸道微生物及其代謝產物在調節腸道干細胞的分化以及內分泌細胞分泌胃腸激素方面發揮著重要作用。然而,限時飼喂能否通過調節腸道微生物進而影響內源性GLP-1的分泌尚不清楚。
本研究以生長豬為模型進行限時飼喂試驗,監測生長豬的采食行為,采集下丘腦組織進行轉錄組學測序,檢測下丘腦與血清中胃腸激素的水平,明確限時飼喂影響生長豬采食行為的表型。結果發現,限時飼喂能夠影響長期食欲的調節,具體表現為采食量減少、每日進食時間縮短、下丘腦和血清中GLP-1的水平升高,以及下丘腦獎賞相關通路受到抑制。為了進一步探究影響GLP-1水平升高的潛在因素,對回腸和結腸組織進行腸道干細胞和分泌型細胞的標志基因進行檢測,利用宏基因組學測序和代謝組學測序技術對腸道微生物及其代謝物進行測定,挖掘介導微生物-宿主相互作用的關鍵分子。結果發現,與自由采食(ALF)相比,早間限時飼喂(eTRF)能夠增加結腸內分泌細胞的數量,促進腸道內Lactobacillus定植,影響微生物色氨酸代謝,提高代謝物吲哚-3-乳酸(ILA)的水平。

圖1 限時飼喂對豬結腸微生物和色氨酸代謝物的影響
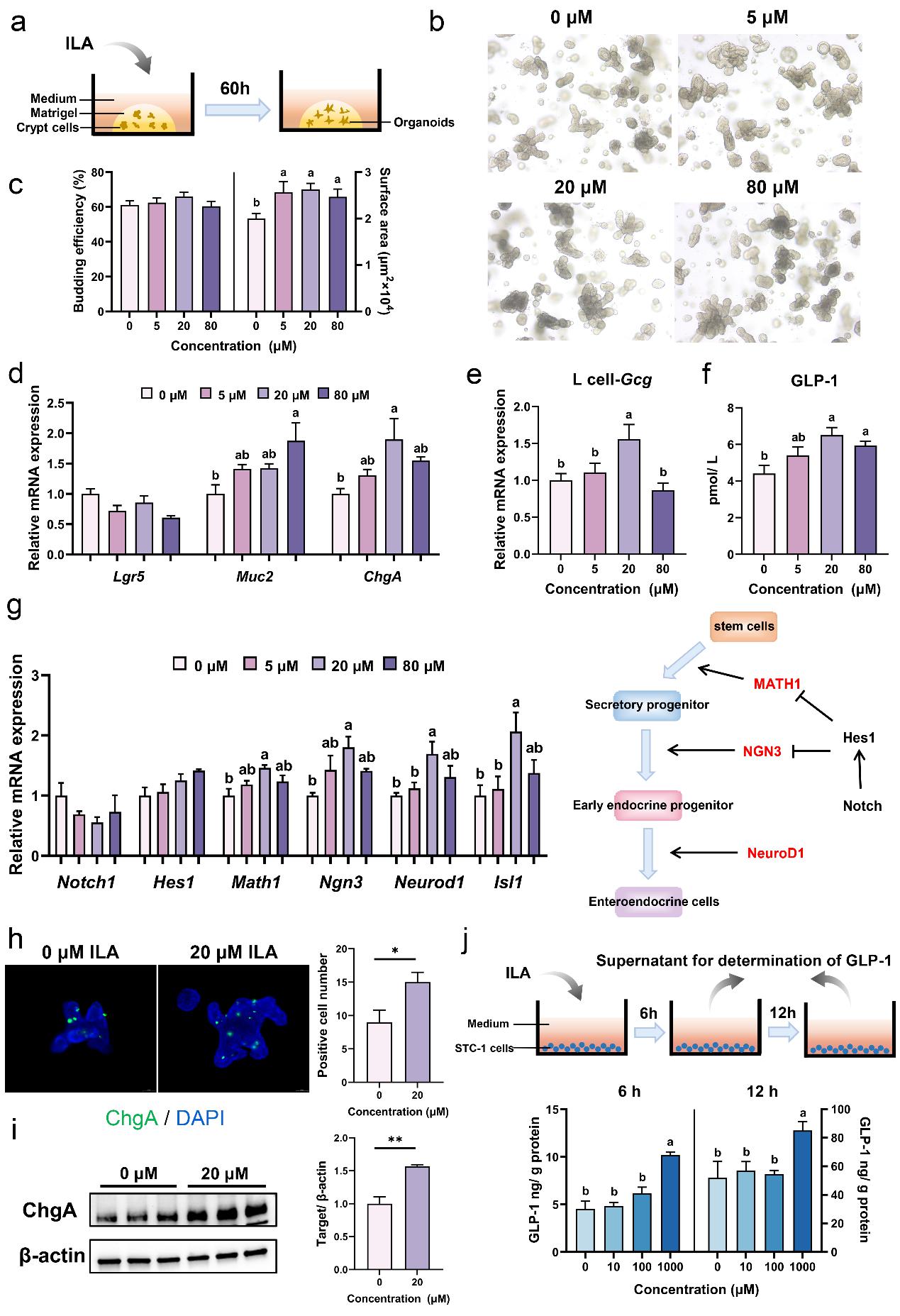
值得注意的是,在日糧中添加ILA能夠增加仔豬血清中GLP-1的水平。為了進一步探究ILA影響GLP-1分泌的分子機制,在體外建立豬腸道類器官模型和培養腸道內分泌細胞。結果發現,ILA能夠促進腸道干細胞分化形成腸道內分泌細胞,進而促進GLP-1水平的升高,但ILA在生理濃度下并不能夠有效促進腸道內分泌細胞分泌GLP-1。這些結果提示,限時飼喂能夠通過調節Lactobacillus的定植和微生物色氨酸代謝,促進腸道干細胞向腸道內分泌細胞的分化,提高GLP-1的水平,進而抑制長期的食欲。該研究為深入理解飲食模式與食欲調節之間的復雜相互關系提供了新的視角和理論依據。

圖2 吲哚-3-乳酸對腸道干細胞分化和GLP-1分泌的影響

圖3 限時飼喂影響生長豬食欲調節的微生物學機制
南京農業大學為該論文的唯一署名單位和通訊單位,博士生李丘軻為論文第一作者,蘇勇教授和余凱凡副教授為論文共同通訊作者,朱偉云教授指導了該項研究,碩士生譚鼎和熊士杰參與了該研究。該研究得到了國家自然科學基金地區聯合重點項目、面上項目(U21A20245, 32072688)和國家重點研發計劃項目(2023YFD1301304, 2022YFD1300402)的資助。
全文鏈接:https://doi.org/10.1080/19490976.2025.2467185
閱讀次數:411
【 轉載本網文章請注明出處 】